Peta Konsep Khalifah Ali Bin Abi Thalib

Khalifah ali bin abi thalib menganggap bahwa kesalahan itu sangat fatal terutama bagi orang orang yang akan mempelajari ajaran islam dari sumber aslinya yang berbahasa arab.
Peta konsep khalifah ali bin abi thalib. Ali bin abi thalib r a. Khalifah ali bin abi thalib memerintahkan abu aswad ad duali untuk mengembangkan pokok pokok ilmu nahwu yaitu ilmu yang mempelajarai tata bahasa arab. Ali bin abi thalib dilahirkan di mekkah daerah hejaz jazirah arab pada tanggal 13 rajab. Langkah langkah tersebut ali bin abi thalib antara lain mengganti pejabat yang kurang cakap membenahi keuangan negara memajukan bidang ilmu bahasa dan memajukan dalam bidang bidang pembangunan.
Sebagai khalifah setelah utsman bin affan r a. Sebagai seorang khalifah ali bin abi thalib ingin meneruskan cita cita abu bakar dan umar bin khattab dia mengikuti dengan tepat prinsip prinsip baitul mal. Khalifah ali bin abi thalib adalah khalifah terakhir masa khulafa ar rasyidin dimana masa ini adalah masa yang sangat kritis politik dalam negeri karena banyak pemberontakan demi menuntut kematian khalifah utsman yang dianggap didalangi oleh khalifah ali. Menurut sejarawan ali dilahirkan 10 tahun sebelum dimulainya kenabian muhammad sekitar tahun 601 masehi.
Memerintah hanya enam tahun. Ali bin abi thalib menghadapi beberapa kelompok yang menuntut pengusutan terhadap pembunuhan usman bin affan dan menghukum pelakunya. Biografi ali bin abi thalib. Khalifah ali bin abi thalib melaksanakan langkah langkah yang dapat dianggap sebagai prestasi yang telah dicapai.
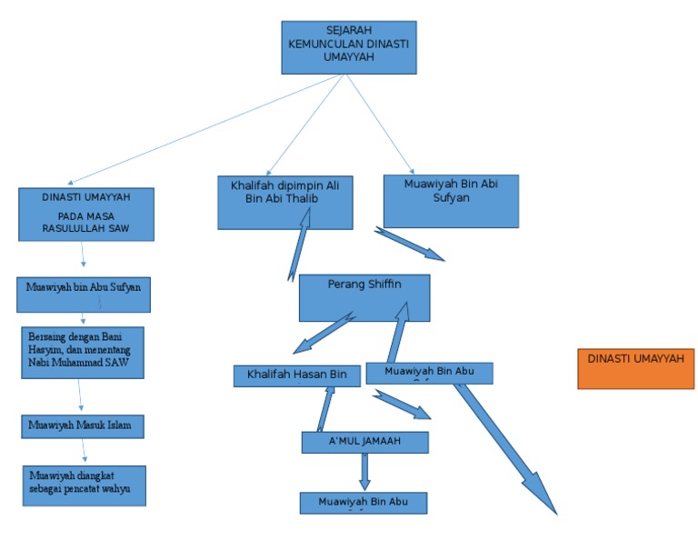
Problematika teologis di kalangan umat islam baru muncul pada masa pemerintahan khalifah ali bin abi thalib 656 661m yang ditandai dengan munculnya kelompok dari pendukung ali yang memisahkan diri mereka karena tidak setuju dengan sikap ali yang menerima tahkim dalam menyelesaikan konfliknya dengan muawiyah bin abi sofyan gubernur syam pada waktu perang siffin. Dia menghadapi situasi yang berbeda dengan zaman abu bakar dan umar. Ali menerima baiat pada tanggal 24 juni 656 m atau tanggal 25 dzulhijjah 36 h di masjid madinah. Beliau bernama asli haydar bin abu thalib.
Ali bin abi thalib r a. Wafat melalui musyawarah masyarakat muslim beramai ramai membaiat ali bin abi thalib sebagai khalifah. Kemudian khalifah ali bin abi thalib memerintahkan abu al aswad al duali untuk mengarang pokok pokok ilmu nahwu qawaid nahwiyah. Namun desakan sangat kuat akhirnya ali bin abi thalib menerima tawaran jabatan khalifah tepat pada tanggal 23 juni 656 m.